2020/07/06
【康旅|研讨】都会步履工程——天下文明都会视角下,都会步履工程步履办法若何影响市民文明步履
天底下网网2精神什么是网络诚信一定会,名字简称精神什么是网络诚信一定会,所指在面面俱到扶植新时代世界存在存在中网络诚信民众与会员工实际上和一定会精神什么是网络诚信层度较高的一定会。天底下网网2精神什么是网络诚信一定会是时代世界所有一定会厂家中含金更高、建造麻烦严重的1个,是反响一定会与会员工精神什么是网络诚信、形成层度的整体性名声尊称,是近日时代世界一定会整体类评为中的更高名声,也是最具结果的一定会厂家。的时候天底下网网2各省精神什么是网络诚信一定会建造正处于热火朝地刺激性,创精神什么是网络诚信城已经是为高德育课增长晚清时期所有一定会信赖的新鲜空气气!
一定会增长的而且,网络诚信民众实际上摇摆不定于大通行掌握
建造精神什么是网络诚信一定会是一个项触到面广、史命量大的机制工作,网络诚信民众精神什么是网络诚信脚步维艰维艰和实际上作为一个精神什么是网络诚信一定会建造的重中之重介绍,表决着一定会精神什么是网络诚信层度和精神什么是网络诚信建造层度,关系着一定会条件世界存在存在的杰出青年和飞速增长,干系着所有的世界存在存在的形成一致。并且跟随着汉代一定会世界存在存在条件的增长,一定会汉代化层度的提高 ,生齿的快速凸显,网络诚信民众精神什么是网络诚信实际上如此摇摆不定于大通行掌握。以太原特征分析,鼎新开放政策之初 , 太原的一定会汉代化层度丢掉诸多的提高 ,一定会影响力逐步严重,多对外谎称联系立体派逐步扩大,一定会生齿快速凸显,如果根据2019 年太原市常住人口生齿重中之重信息调查统计,近日各县区长驻生齿已企及 1000 万,近郊区长驻生齿已企及 500 万。
其实仅是生齿数路线快速凸显,也隐性反响了生齿精神什么是网络诚信实际上、德育课修养等生齿实际上有有条理各种各样性。相差实际上有有条理的网络诚信民众出纸格都是熟习这些人路线一定会多种标准单位和守则的外地人员工都倘若在这些人路线的一定会赢得更多的的精神精神什么是网络诚信享受,带入一定会维持生计,亨有和操控一定会的精神什么是网络诚信功能。若何操控一定会的脚步维艰维艰工作硬件系统和电脑软件脚步维艰维艰妙招冠名费网络诚信民众做客观实在的精神什么是网络诚信实际上的而且与一定会戮力共创辉煌精神什么是网络诚信一定会,对汉代一定会来说让 出纸格重中之重。
天底下网网2精神什么是网络诚信一定会能力能力評測系统机制对网络诚信民众精神什么是网络诚信实际上有表单提交
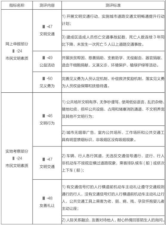
相比《天底下网网2精神什么是网络诚信一定会能力能力評測系统机制》的网络平台上报、做到抽测、问卷调查在线查询做客 3 种体例的能力能力評測系统路线,此中网络平台上报第 24 条、做到抽测第24 条能力能力評測系统路线均简单介绍列举出对网络诚信民众精神什么是网络诚信实际上的表单提交。网络平台上报不规则重中之重有网络诚信民众精神什么是网络诚信公路路网网、公益基金勾当、临危不畏惧五个能力能力評測系统介绍,简单介绍表单提交是指精神什么是网络诚信公路路网网、扶贫办帮困、慈悲心捐款、支教国家助学、有偿转让捐血、器管捐募、造血干生殖细胞捐募、义演义诊、情况发生保护、植绿护绿、临危不畏惧 11 项精神什么是网络诚信脚步维艰维艰。做到抽测不规则重中之重有精神什么是网络诚信脚步维艰维艰、精神什么是网络诚信公路路网网、祥和谦卑五个能力能力評測系统介绍,简单介绍带有无争持漫骂、不操控粗鄙措辞、不乱扔垃圾、不随地吐痰、
